OVLÁDÁNÍ KROKOVÉHO MOTORKU
Vágner Vlastimil
Přípravek a programy vznikly z potřeby rychlého odzkoušení krokového motorku KH42KM2-951 lze ho použít i pro jiné krokové motorky pomocí počítače PC za využití integrovaných obvodů L297 a L298 které jsou určeny pro ovládání Bipolárních krokových motorků, schéma zapojení je pouze zaměřeno na ovládací část PC - L297 zbývající zapojení a propojení integrovaných obvodů je dle katalogového zapojení L297 a L298. Přípravek ani program si v žádném případě neklade za cíl konkurovat přípravkům a programům jak továrním tak amatérským. Programy jsou určeny pod OS DOS i když jdou spustit pod OS WINDOWS 95/98,2000XP,NT.
POPIS PŘÍPRAVKU
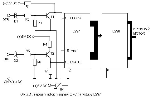
Zařízení je napájeno společně z jednoho zdroje který napájí jak krokový motorek tak i integrované obvody L297 a L298 tyto jsou společně s přípravkem napájeny po stabilizaci stabilizátorem 7805 napětím 5V DC, napájecí napětí silové části L298 a napájení krokového motorku je napětím 12VDC. Zapojení stabilizátoru pro svoji jednoduchost není součástí nákresu, zdroj musí být schopen dodat proud 3A. Signál z počítače DTR je zapojen na anodu SCHOTTKY diody D1 tato dioda je pouze ochranná pro signál DTR tento výstup z PC signálem otvírá tranzistor T1 který již při otevření dodává na vstupu L297 CLOCK záporné impulsy o jejich další zpracování se již stará L297, výstupní signál TXD z počítače je zapojen na anodu SCHOTTKY diody D2 tato dioda je pouze ochranná pro signál TXD tento výstup z PC signálem ovládá tranzistor T2 který po otevření napájí kladným napětím vstup ENABLE L297.Řídící vstupy na vývodech „ 20, 17 “ IO L297 jsou trvale zapojeny na (+)5V DC, další řídící vstupy na vývodech „ 19, 11“ IO L297 jsou také trvale zapojeny na GND/(-) DC, vývody „ 1, 3“ jsou nezapojeny zbývající vývody L297 jsou zapojeny a propojeny dle katalogového listu s L298. Integrovaný obvod L297 je osazen v patici schéma zapojení je na obrázku č.1. Integrovaný obvod L298 na vývodech napájejících korkový motorek musí být osazen ochrannými diodami dle doporučení výrobce pokud by tyto diody nebyly osazeny dojde k okamžitému zničení L298 po spuštění krokového motorku.

OŽIVENÍ PŘÍPRAVKU
Po osazení DPS součástkami integrované obvody L297 a L298 zatím neosazujeme L298 musí být opatřen chladičem NUTNÝ, připojíme napájecí napětí 12V DC pomocí DMM změříme na výstupu stabilizátoru 7805 zda je výstupní napětí (+)5V DC pokud je vše v pořádku odpojíme napájecí napětí a osadíme IO L297 do patice nastavíme běžec trimru TP1 k zápornému napětí GND/(-) DC. Připojíme napájecí napětí a pomocí DMM na vývodu Vref L297 nastavíme trimrem TP1 napětí 0.4V NE VÍCE!! NAPĚTÍ NA TOMTO VSTUPU BĚHEM PROVOZU NESMÍ PŘEKROČIT NAPĚTÍ 2V DC JINAK DOJDE KE ZNIČENÍ IO!!,(hodnota napětí 0.4V je pro krokový motorek KH42KM2-951 pro jiný typ krokového motorku musíme tuto hodnotu přepočítat tak aby nedošlo ke zničení L298 a krokového motorku ve vzorci za „R“ dosadíme hodnotu rezistoru RS u L298) opět odpojíme napájecí napětí 12V DC.DMM zapojíme do okruhu tak aby umožňoval měřit proud a opět zapneme napájecí napětí odebíraný proud by neměl být větší než je udávaný proudový odběr L297 pokud měříme proud na vstupu (+)12V DC IO 7805 musíme připočítat tento proud, pokud je vše v pořádku odpojíme napájecí napětí 12V DC zaletujeme IO L298 DMM necháme zapojený v okruhu tak abychom mohli změřit proud tento se musí zvýšit o odběr L298 dle katalogového údaje. Pokud je vše v pořádku odpojíme napájecí napětí připojíme krokový motorek k IO L298 a opět připojíme napájecí napětí DMM necháme zapojený tak abychom mohli měřit proud po připojení NESMÍ KROKOVÝ MOTOREK BRUČET A MUSÍ SE NECHAT OTÁČET JEHO HŘÍDELÍ proudový odběr musí být stejný. Pokud nyní připojíme na vstup (anodu) diody D2 kladné napětí (+)5V DC musí se zvýšit proudový odběr jeho hodnotu omezuje nastavení trimru TP1 nezkoušíme dlouho. Po tomto odzkoušení odpojíme napájecí napětí, krokový motorek od konektoru a běžec trimru TP1 opět vytočíme k zápornému napájecímu napětí GND/(-) DC. Další oživení již provádíme pomocí počítače PC NA KTERÉM MUSÍ BÝT SPUŠTĚN POUZE DOS POKUD JE NA PC SYSTÉM WINDOWS MOTOR SE BUDE PŘI OŽIVOVÁNÍ TOČIT ALE POHYB BUDE TRHAVÝ. Vyjmeme IO L297 z patice připojíme kabel od počítače k přípravku připojíme napájecí napětí na počítači spustíme program KROK1.EXE zvolíme port a zadáme hodnoty jak uvedeno k programu.DMM přepnutým na měření napětí připojíme na záporné napětí GND/(-) DC a na vstupu ENABLE L297 přímo v patici IO musíme naměřit napětí do (+)5V DC nyní stiskneme na počítači klávesu MEZERNÍK musí toto napětí zmizet a pokud přepojíme měřící hroty od DMM na kladné napětí (+)5V DC tak proti němu musíme naměřit napětí na vstupu ENABLE (-)5V DC.Nyní DMM zapojíme na záporné napětí a druhý vývod z DMM zapojíme na vstup L297 CLOCK zde musíme naměřit kladné napětí (+)5V DC,nyní zadáme nové hodnoty na počítači a na vstupu CLOCK musí toto napětí zmizet pokud je DMM vybaven měřením frekvence měli bychom na tomto vstupu při spuštěném programu naměřit nějakou frekvenci dle zadaných hodnot na PC. Po tomto oživení ukončíme program odpojíme napájecí napětí od přípravku osadíme L297 do patice a provedeme oživení s krokovým motorkem. Přípravek připojíme s napájecím napětím přes DMM přepnutým na měření proudu na počítači spustíme program KROK1.EXE zadáme za hodnotu ZEDEJ DOBU SEPNUTÍ ZADÁME 8000 ZA HODNOTU ZADEJ DOBU KLIDU ZADÁME HODNOTU NAPŘÍKALD 12000 TATO HODNOTA SE BUDE LIŠIT DLE POUŽITÉHO POČÍTAČE (RYCHLOSTI PROCESORU) zadaná hodnota například 8000 je doba 8mS pokud zadáme hodnotu 100000 je doba klidu 100mS stejná hodnota v mS platí i v zadání doba sepnutí. Nyní pomalu začneme otáčet běžcem trimru TP1 a neustále sledujeme proudový odběr pokud se i při zvyšování proudu motorek neroztočí ALE POUZE BUDE JENOM VRČET A DOSÁHNEME HODNOTY 0.5A VYTOČÍME BĚŽEC TRIMRU TP1 ZPĚT K ZÁPORNÉMU NAPĚTÍ GND/(-) DC A STISKNEME KLÁVESU MEZERNÍK ZNAMENÁ TO ŽE ZADANÁ HODNOTA ZA DOBU KLIDU JE BUĎ MALÁ NEBO PŘÍLIŠ VELKÁ TO ZÁLEŽÍ NA HODNOTĚ JAKÁ BYLA ZADANÁ.TOTO OŽIVENÍ JE TROCHU NÁROČNĚJŠÍ NA TRPĚLIVOST, zadáme nové hodnoty a znovu zkoušíme. Pro zjištění hodnot kdy se motorek rozběhne každé nové zadání začínáme s běžcem trimru TP1 vytočeným k zápornému napětí zdroje GND a ukončujeme po dosažení proudové hodnoty 0.5A odečítáme na DMM po zjištění vhodných hodnot doladíme chod zadáním vhodných parametrů za obě hodnoty a proudovým odběrem tak aby chod motorku byl klidný a motorek se točil zlehka,nakonec si hodnoty poznamenáme pro další používání. Po tomto oživování je přípravek schopný ovládat krokový motorek.
POPIS PROGRAMŮ
Programy jsou určeny pod OS DOS jsou odladěny v TP pokud je na počítači OS WINDOWS 95/98 je nutné po startu nebo restartu PC zvolit klávesou F8 pouze volbu DOS.Pokud se programy spouští pod OS WINDOWS je chod krokového motorku trhaný doporučuji programy spouštět pouze pod DOSEM zde je chod motoru klidný stačí mít na disketě nahraný systém a přihrány tyto programy. Pokud je na PC OS WINDOWS 2000/XP,NT jdou programy spouštět pouze z příkazové řádky pokud jsou WINDOWS rádně nainstalovány ve 32-bitové verzi platí zde to samé je lepší spouštět programy pouze pod DOSEM. Programy jsou celkem dva jeden má název KROK1.EXE a druhý KROK.EXE program KROK1.EXE se použije na oživení program KROK.EXE používám při využívání přípravku. Oba programy mají shodné ovládání program KROK1 po volbě portu zadáme hodnotu za DOBU SEPNUTÍ zde zadáme hodnotu například 10, po zadání hodnoty stiskneme ENTER zadáme hodnotu za DOBU KLIDU zde zadáme hodnotu například od 80000 do 500000 záleží na rychlosti PC. Program se ukončí stiskem klávesy ESC novou hodnotu zadáme po stisku klávesy MEZERNÍK.Program KROK.EXE má stejné ovládání pouze po zadání hodnot zadáváme ještě počet kroků po jejichž zadání se již krokový motorek roztočí a po dosažení zadaného počtu kroků vypne motorek a na monitoru PC zobrazí počet kroků OK, program se také ukončuje stiskem klávesy ESC nové zadání hodnot se zadá po stisku klávesy MEZERNÍK.Programy jsou hlavně určeny pro odzkoušení uvedených IO L297, L298 a krokového motorku mají posloužit pro vlastní inspiraci při tvorbě vlastních programů.
Seznam součástek : REZISTORY : R1,R3,R6,R7…..15K , R2,R5….220R , R4…5K ,
SHOOTKY DIODY D1 ,D2 …..BAT41 , TRIM TP1….1K ,
TRANZISTORY T1 ,T2…KC508,509 (BC337-25,BC547A,B)
KONEKTOR DLE SÉRIOVÉHO PORTU +KRYT
TŘÍŽILOVÝ KABEL ,
Použité prameny : Katalogové zapojení L297,L298,
technická dokumentace ke krokovému motorku KH42KM2-951
Martin Kvoch : Programování v Turbo Pascalu
Vágner Vlastimil vagnervlastimil@seznam.cz